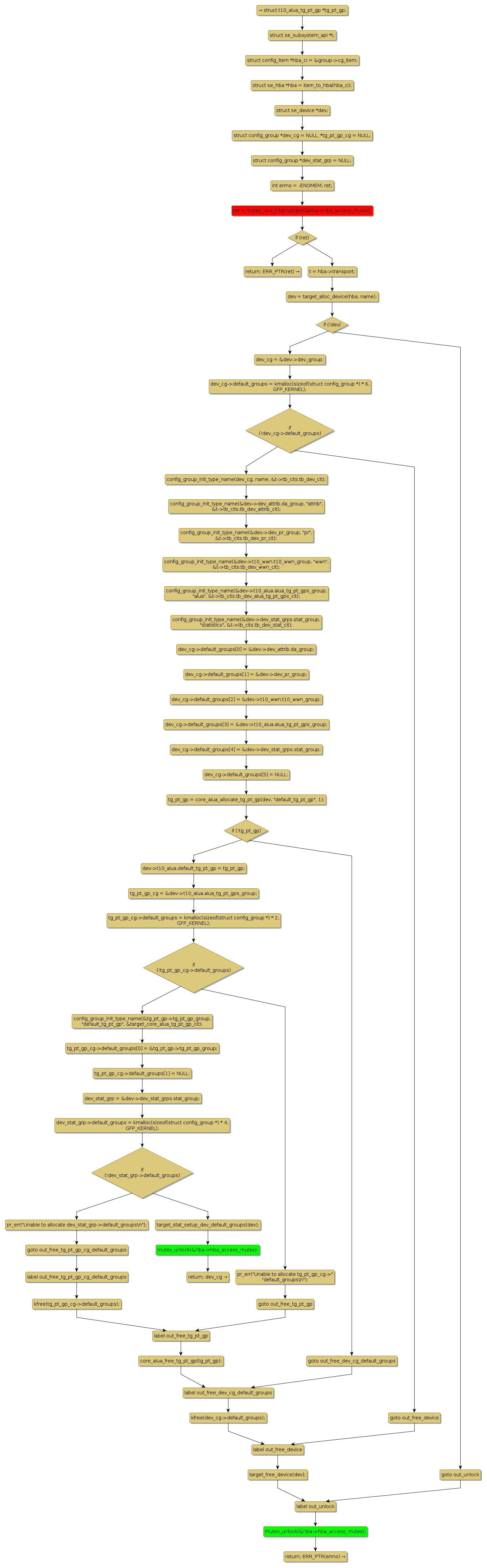
Instance Verification Kit (IVK)
mutex lock @ [70854+55+/linux-3.19-rc1/drivers/target/target_core_configfs.c]
Instance Signature: hba_access_mutex
|
The Matching Pair Graph:
|
|
Function Name
|
Control Flow Graph (CFG)
|
Events Flow Graph (EFG)
|
Source Correspondence
|
|
target_core_make_subdev
|
|
|
[70469+23+/linux-3.19-rc1/drivers/target/target_core_configfs.c]
|